News Center

2023年,在我爱音频网拆解的产品中,包括小米、OPPO、Redmi、iQOO、一加、漫步者、联想、传音、倍思、科大讯飞、用维、公牛、小天才、Cleer、Fiio、JadeAudio翡声、MEES、YOBYBO、HAYLOU、DENON天龙、Oladance、Nothing、XTOUR、final、酷睿视、Skullcandy在内的26大品牌旗下33款产品采用了思远半导体的解决方案。








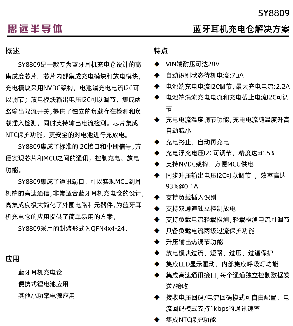
思远半导体SY8809详细资料图








思远半导体SY8602详细资料图


思远半导体SY5320详细资料


上一篇球速体育用“芯”说 | 负载开关SY5701/2 2024.01.12
下一篇球速体育半导体荣获“2023年国家知识产权优势企业”认定2023.12.14