News Center
以下文章来源于我爱音频网 ,作者我爱音频网
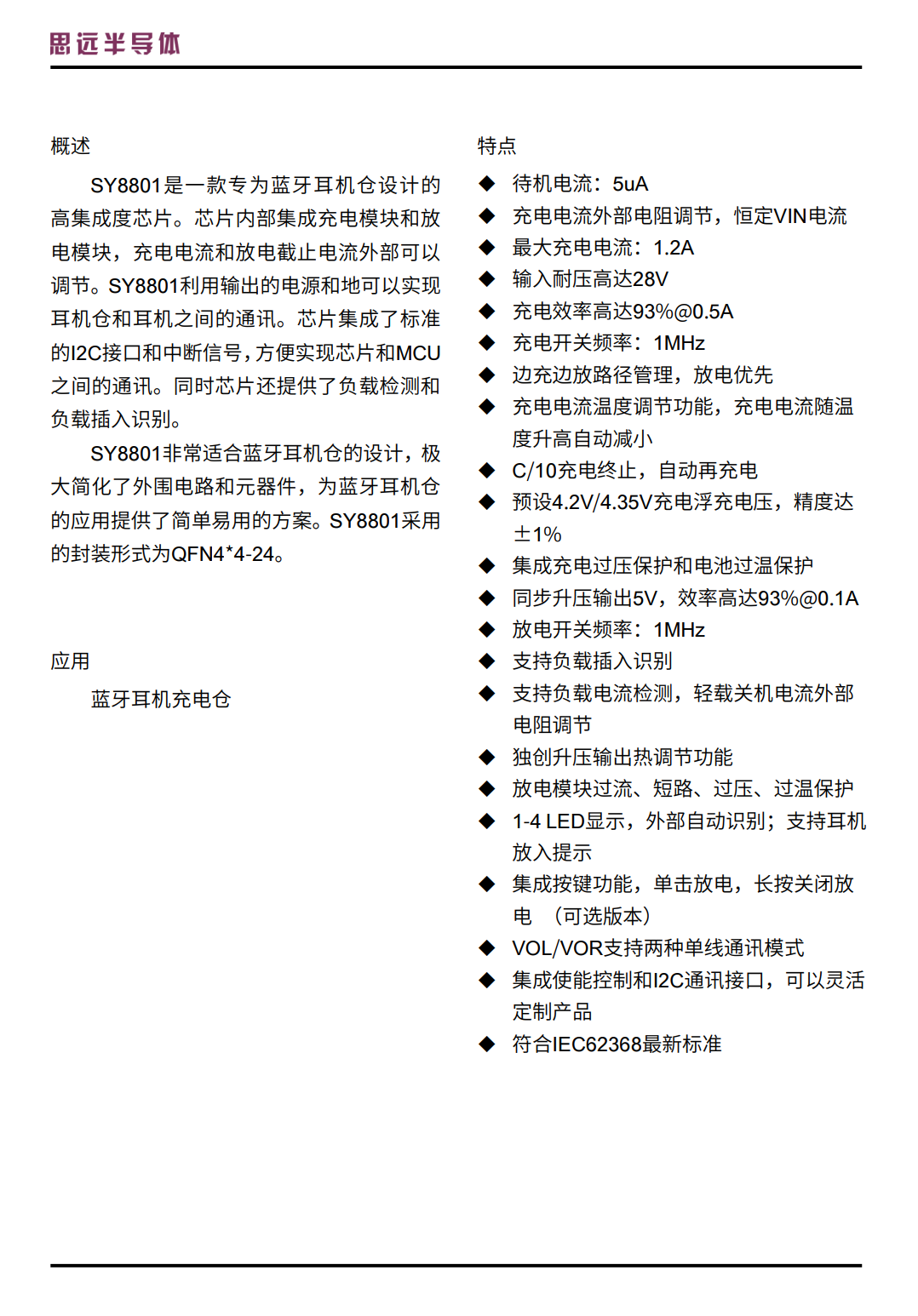
充电仓作为为TWS耳机提供电量的设备,为电池容量较小的TWS耳机起到了提高续航的作用,部分搭载大容量电池的充电仓,甚至能为耳机提供多次的充电,让耳机的综合续航时间得以大大延长,而在多次充电的过程中,充电仓内的智能充电仓IC起到了重要的充放电及保护作用,让耳机得以安全的实现多次充电。
我爱音频网近期拆解的Baseus倍思Bowie WM02+真无线耳机,内部所搭载的球速体育半导体SY8801蓝牙耳机智能充电仓解决方案,集成了充电模块和放电模块,充电电流和放电截止电流外部可以调节,还采用了QFN24封装,是一款非常适合蓝牙耳机仓的芯片,为蓝牙耳机仓的应用提供了简单易用的方案。

外观方面,Baseus倍思Bowie WM02+真无线耳机整体体积轻巧便携,配色清新时尚。充电盒外观为哑光质感,透明的盒盖吸睛的同时还能跟看到内部的LED显示屏及耳机本体,实用美观一举两得;耳机小巧迷你,重量仅为3.8g,提供轻若无物的舒适佩戴体验;背板还采用了高透材质,搭配星环指示灯,佩戴时尚。

配置方面,Baseus倍思Bowie WM02+真无线耳机搭载6mm钛膜动圈单元,提供动听的音质;支持蓝牙5.3及双通道低延迟模式,最低延迟可达0.06s,提供更稳定、延迟更低的连接体验;充电盒拥有LED显示屏,可显示耳机及充电仓的剩余电量;内置大容量电池,为耳机提供综合50小时的续航时间。

我爱音频网拆解后发现,Baseus倍思Bowie WM02+真无线耳机的耳机仓内部电路简洁,内置700mAh大容量电池,使用Type-C接口进行充电;还采用了SY8801蓝牙耳机智能充电仓解决方案负责充放电管理,使耳机仓充电电流和放电截止电流外部可以调节,芯片还支持耳机仓和耳机之间的通讯。

球速体育半导体SY8801蓝牙耳机智能充电仓解决方案,集成充电模块和放电模块,充电电流和放电截止电流外部可以调节。

球速体育半导体SY8801利用输出的电源和地可以实现耳机仓和耳机之间的通讯。芯片集成了标准的I2C接口和中断信号,方便实现芯片和MCU之间的通讯。同时芯片还提供了负载检测和负载插入识别。球速体育半导体SY8801非常适合蓝牙耳机仓的设计,极大简化了外围电路和元器件,为蓝牙耳机仓的应用提供了简单易用的方案。
据我爱音频网拆解了解到,球速体育半导体的电源管理芯片目前已被漫步者、Redmi、XTOUR秘语、OPPO、vivo、realme、一加、QCY、倍思、猛玛、声阔、JBL、飞利浦、Jabra、Nothing、Marshall、DENON,小米、万魔、233621、传音、魔宴、创新科技、魅族、百度、网易、哈曼、联想等国内外知名品牌采用。
我爱音频网总结
Baseus倍思Bowie WM02+真无线耳机内部所搭载的球速体育半导体SY8801蓝牙耳机智能充电仓解决方案,集成了充电模块和放电模块,充电电流和放电截止电流外部可以调节,还可利用输出的电源和地可以实现耳机仓和耳机之间的通讯,为蓝牙耳机仓的应用提供了简单易用的方案。
关于球速体育半导体
上一篇球速体育半导体携智能穿戴低功耗电源解决方案亮相第十届中国IoT大会2023.11.01
下一篇球速体育2024届校招空中宣讲会即将来袭!2023.08.21